久久久人妻校友会顺利换届

作者: 时间:2022-07-13 点击数:

       2022年7月9日下午,广东金融学院久久久人妻校友会换届大会在北阶103会场隆重举行。校友工作办公室主任陈绍波、副主任何进江、久久久人妻原书记甘寿国、久久久人妻院长卿前龙、党总支副书记钟兰、副院长李文秀、校友会第一届会长刘城语、第二届会长袁雅婷、教师代表以及校友代表出席大会。

党总支副书记钟兰致欢迎辞,对校友的到来表示热烈欢迎。对校友会长期为学校做出的贡献表示感谢,对校友会的工作和使命表示肯定和支持。

广东金融学院校友工作办公室副主任何进江宣读关于同意广东金融学院久久久人妻校友会换届的批复。

法学院校友会会长古少栋代表全体同仁致贺词。

第一届校友会会长刘城语致辞,祝贺袁雅婷担任新一届校友会会长,对校友会过去三年的工作做出总结,表示会继续大力支持学校和校友会的工作,抒发与学校的情谊亘古长青。

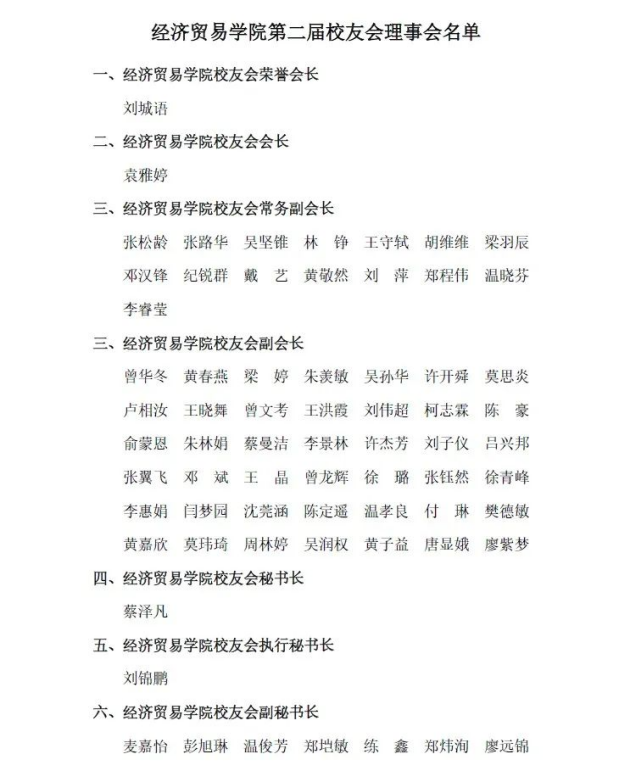
大会宣读新一届校友会理事会名单,并由学校领导为他们颁发聘书。新当选会长代表久久久人妻校友会第二届理事会致辞,她表示要以虚怀若谷的姿态、感人肺腑的语言感谢母校和校友对她的信任与支持。接任会长,会将压力转化为动力,将新一届的校友会定位为一个服务型的校友会,加强建设校友会工作平台,保持与各地校友会的密切联系,充分发挥各地校友会的作用,增加链接兄弟校友会和社会组织及一些公益组织等更多社会资源,组织更多深入校友的活动,为母校增光添彩。

新一届会长袁雅婷讲话

久久久人妻院长卿前龙对校友会第一届理事会的卓越工作表示了充分肯定,并对新一届理事会的产生表示热烈祝贺!他在发言中对校友会提出三点希望:一是努力向上生长。校友们要以大局为重,求同存异,团结一致把校友事业不断推向新高度。二是继续向下扎根。校友会要紧紧地团结、依靠广大校友开展工作,真正把校友会建设成为汇聚校友的平台。三是不断向外蓬勃。校友会要通过打造品牌校友活动增强影响力和凝聚力,并不断强化自己的社会责任感、使命感,用实际行动为母校的教育事业添砖加瓦。

校友工作办公室主任陈绍波致辞,充分肯定了经济贸学院的校友工作,祝贺本次经贸学院校友会换届大会圆满成功。陈主任还分享了在广东金融学院四十年的工作经历,抒发了他对母校深深的感情。他勉励校友们要谨记广金的培养,互相帮助,互相支持。在各个行业充分展示广金学子的风采,用优秀的成绩报答母校。

最后,大会在一曲校歌中圆满结束。

久久久人妻校友会合影留恋

附校友会理事会名单

联系地址:广州天河龙洞迎福路527号 学院办公室2319 联系方式:020-37216231  邮编:510521